Wagon générateur de sons de loco vapeur
Modérateurs : Patrice, Arnaud Guyon, Philippe Cousyn, Tibrus
- Jean-Luc92
- Danseuse

- Messages : 528
- Enregistré le : 01 déc. 2007 20:04
- Contact :
Wagon générateur de sons de loco vapeur
Bonsoir
Ce wagon sonore génère un "Tchuff " sonore de machine à vapeur, à chaque tour de roue du wagon.
Pour un tour de roue de locomotive à vapeur, on a alors deux tours de roue de wagon, le bruit est synchrone avec la vitesse de la locomotive.
Nouveauté 2020 : Un schéma est fourni pour une utilisation avec une alimentation variable analogique (0-12V) comme avec un transfo Jouef, ou alors une utilisation en DCC (12-20V). Voir cette description en fin du document.
Le montage fonctionne à partir d'un tension sur les les voies de 3~4 volts.
On peut même remplacer le module "step-up" + 78L12 de mon montage, par un unique module "step up/down" qui sort du 12 volts, entre 3 et 15 volts d'entrée.
Module "step up/down" pour remplacer le module "step up + 78L12" : A+
Ce wagon sonore génère un "Tchuff " sonore de machine à vapeur, à chaque tour de roue du wagon.
Pour un tour de roue de locomotive à vapeur, on a alors deux tours de roue de wagon, le bruit est synchrone avec la vitesse de la locomotive.
Nouveauté 2020 : Un schéma est fourni pour une utilisation avec une alimentation variable analogique (0-12V) comme avec un transfo Jouef, ou alors une utilisation en DCC (12-20V). Voir cette description en fin du document.
Le montage fonctionne à partir d'un tension sur les les voies de 3~4 volts.
On peut même remplacer le module "step-up" + 78L12 de mon montage, par un unique module "step up/down" qui sort du 12 volts, entre 3 et 15 volts d'entrée.
Module "step up/down" pour remplacer le module "step up + 78L12" : A+
- Christou
- Brigitte

- Messages : 3355
- Enregistré le : 18 juin 2008 11:19
- Contact :
Re: Wagon générateur de sons de loco vapeur
Pour bien faire, c'est un son émis par quart de tour et non pas 1 demi tour... 
- Jean-Luc92
- Danseuse

- Messages : 528
- Enregistré le : 01 déc. 2007 20:04
- Contact :
Re: Wagon générateur de sons de loco vapeur
Bonjour
C'est pas faux, mais ça fait déjà assez de bruit comme ça. Des que l'on dépasse les 100 km/h, ça devient inaudible.
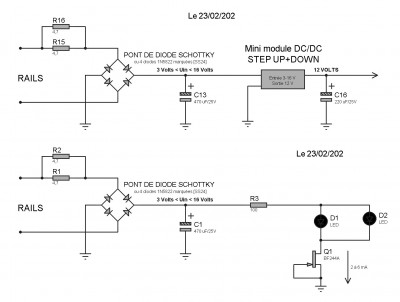
Divers schéma d'alimentation en analogique :
C'est pas faux, mais ça fait déjà assez de bruit comme ça. Des que l'on dépasse les 100 km/h, ça devient inaudible.
Divers schéma d'alimentation en analogique :
- Christou
- Brigitte

- Messages : 3355
- Enregistré le : 18 juin 2008 11:19
- Contact :
Re: Wagon générateur de sons de loco vapeur
Inaudible? Normalement, le débit du son a grande vitesse ( 120, 140 pour les 232 U, R, S) est celui d'une mitraillette . D'ailleurs, chaque type de machine avait un son unique reconnaissable, les "tcheu tcheu" des Chapelon, les " tchac tchac" des 141R, les "daftin daftin" des 141TC Nord...les 230D, les 232 U, R ,S ...je les reconnaissais sans les voir quand j'étais gamin.

- Jean-Luc92
- Danseuse

- Messages : 528
- Enregistré le : 01 déc. 2007 20:04
- Contact :
Re: Wagon générateur de sons de loco vapeur
Bonjour
J'ai refait une série de montages sonores, pour les réseaux analogiques.
Le plus performant pour réaliser ce montage est de prendre des ponts de diode Schottky de type "KMB14F 1 A 40 V SOP-4 SMD". Cela évite de perdre 1 volt à basse tension. Si les "KMB14F" sont difficile à trouver, d'autres ponts ordinaires fonctionnent aussi, comme des "MB6F", un peu moins performant.
Pour le circuit d'alimentation d'entrée, le mini module "DC/DC step up down" est vraiment idéal. Il accepte des tensions d'entrée entre 3 et 16 volts, et fourni en sortie du 12 volts. Ça simplifie le câblage, il n'y a plus besoin du régulateur 78L12.
En DCC, il ne faudrait pas dépasser 15 volts à l'entrée, donc on utilisera un pont "MB6F". Si la tension dépasse 15 Volts en entrée du montage DC/DC, on ajoutera des diodes 1N4007 en série ou une diode Zener de 2,4 à 4,7 Volts, 1,3 Watts, en amont du module DC/DC dans une gaine thermo rétractable (Sur la photo ci-dessous, à la place du fil orange).
A+
J'ai refait une série de montages sonores, pour les réseaux analogiques.
Le plus performant pour réaliser ce montage est de prendre des ponts de diode Schottky de type "KMB14F 1 A 40 V SOP-4 SMD". Cela évite de perdre 1 volt à basse tension. Si les "KMB14F" sont difficile à trouver, d'autres ponts ordinaires fonctionnent aussi, comme des "MB6F", un peu moins performant.
Pour le circuit d'alimentation d'entrée, le mini module "DC/DC step up down" est vraiment idéal. Il accepte des tensions d'entrée entre 3 et 16 volts, et fourni en sortie du 12 volts. Ça simplifie le câblage, il n'y a plus besoin du régulateur 78L12.
En DCC, il ne faudrait pas dépasser 15 volts à l'entrée, donc on utilisera un pont "MB6F". Si la tension dépasse 15 Volts en entrée du montage DC/DC, on ajoutera des diodes 1N4007 en série ou une diode Zener de 2,4 à 4,7 Volts, 1,3 Watts, en amont du module DC/DC dans une gaine thermo rétractable (Sur la photo ci-dessous, à la place du fil orange).
A+
Utilisateurs parcourant ce forum : Aucun utilisateur enregistré et 2 invités
