Montages électroniques pour TCO à leds et animation des feux SNCF

Toutes vos questions ou commentaires concernant l’électronique analogique ...

Modérateurs : Patrice, Arnaud Guyon, Philippe Cousyn, Tibrus

Répondre
Avatar du membre
Jean-Luc92
Danseuse
Danseuse
Messages : 528
Enregistré le : 01 déc. 2007 20:04
Contact :

Montages électroniques pour TCO à leds et animation des feux SNCF

Message par Jean-Luc92 »

Bonjour
Avec l'existence de sociétés réalisant des circuits imprimés à un prix accessibles aux particuliers, je vous propose deux nouveaux circuits électroniques.

1 / Pour ceux qui veulent monter un TCO optique à led, rapidement et proprement, voici un montage simplifié pour la commande d'aiguillage à partir d'un TCO à clous, et d'aiguillages avec ou sans contact de retour.
Il permet d'animer un TCO très facilement et de manière très fiable. Le câblage est réduit au minimum.
Il est simplifié par rapport aux versions précédentes, car il utilise peu de composants électroniques.
La documentation, schéma, typon au format GERBER sont téléchargeables ici : Télécharger le module de commande à clous à base de relais bistable. http://www.la-tour.info/uts/uts_page13.html#tco_clous
IMG_7496-.JPG


2 / Pour animer les feux SNCF sur le réseau ferroviaire, voici un petit montage qui rend bien service.
Ce montage simplifie le reste du câblage du réseau, en ayant que deux entrées "Forçage au rouge" et "Forçage au jaune".
On soude directement les fils du feu sur ce montage, et ensuite deux séries de 3 contacts permettent d'animer ce feu.
Ce montage protège les feux. Les entrées de ce module sont aussi protégées.
En entrée, on peut câbler directement les signaux des contacts des aiguillages ou du module de commande des aiguillages à relais bistables (Voir montage au dessus).
http://www.la-tour.info/uts/uts_page13.html#feu_sncf
IMG_7503- -.jpg
A+
olivier64
Coucou
Coucou
Messages : 2
Enregistré le : 14 avr. 2021 23:14
Localisation : gourbera
Epoque(s) : IV,V
Région(s) pratiquée(s) : france
Echelle(s) pratiquée(s) : HO
Contact :

Re: Montages électroniques pour TCO à leds et animation des feux SNCF

Message par olivier64 »

Bonjour

merci pour tous vos circuits ! Bravo

je demande de l'aide : je souhaite utiliser votre circuit MODULE POUR ANIMER LES FEUX TRICOLORES SNCF
malgré vos explications, je ne parviens pas à réaliser le typon pour utiliser des feux avec le fil commun au (-)

Avez-vous réalisé ce typon ?

merci

olivier
Avatar du membre
Jean-Luc92
Danseuse
Danseuse
Messages : 528
Enregistré le : 01 déc. 2007 20:04
Contact :

Re: Montages électroniques pour TCO à leds et animation des feux SNCF

Message par Jean-Luc92 »

Bonjour

Je viens de réaliser ce nouveau typon, pour la version avec le commun au (-).
Je l'ai fait rapidement et par facilité de routage, il est double face.

Il n'est bien sûr pas validé, mais j'ai testé son bon fonctionnement sur le simulateur.

Emplacement des composants et typon pour la configuration avec le commun des feux au (-) :
.
Module cms pour feux tricolore SNCF - Typon commun au (-).png
.

Sur le site de JLCPCB , c'est 5 euros les 10 circuits imprimés double face. En choisissant les frais de ports les moins chers (Global Direct Economical Line ou Standard Special Air Mail), on en a pour moins de 12 euros.
A+
Avatar du membre
Jean-Luc92
Danseuse
Danseuse
Messages : 528
Enregistré le : 01 déc. 2007 20:04
Contact :

Re: Montages électroniques pour TCO à leds et animation des feux SNCF

Message par Jean-Luc92 »

Dernière version.
C'est dommage, on ne peut pas éditer longtemps un message.
Le fonctionnement est le même, mais j'ai retiré deux pistes du double face.
.
Module cms pour feux tricolore SNCF - Composants commun au (-).png
.
olivier64
Coucou
Coucou
Messages : 2
Enregistré le : 14 avr. 2021 23:14
Localisation : gourbera
Epoque(s) : IV,V
Région(s) pratiquée(s) : france
Echelle(s) pratiquée(s) : HO
Contact :

Re: Montages électroniques pour TCO à leds et animation des feux SNCF

Message par olivier64 »

MERCI !

merci pour la rapidité, merci pour le boulot !

MAGICIEN!!!! :)
Avatar du membre
Jean-Luc92
Danseuse
Danseuse
Messages : 528
Enregistré le : 01 déc. 2007 20:04
Contact :

Re: Montages électroniques pour TCO à leds et animation des feux SNCF

Message par Jean-Luc92 »

Bonsoir

J'ai encore fait une dernière version améliorée. Les nouvelles pistes n'étaient pas optimum, il faut mieux prendre les fichiers CADCAM du lien ci-dessous.

Suite à la mise à jour du site UTS, tous les fichiers à jour sont ici : http://www.la-tour.info/uts/uts_page13.html#feu_sncf

Cela concerne les typons, le fichier pour faire réaliser le circuit imprimé, et la documentation associée.

A+
Avatar du membre
Jean-Luc92
Danseuse
Danseuse
Messages : 528
Enregistré le : 01 déc. 2007 20:04
Contact :

Re: Montages électroniques pour TCO à leds et animation des feux SNCF

Message par Jean-Luc92 »

Bonjour

J'ai reçu les circuits imprimés JLCPCB et monté les composants sur le module 3 feux SNCF, avec le moins (-) commun aux leds.

Le fonctionnement de ce module est nominal.

Le feu vert est allumé par défaut.
La mise au (-) d'une l'entrée IN-JAUNE passe le feu au jaune.
La mise au (-) d'une l'entrée IN-ROUGE passe le feu au rouge, que l'entrée IN-JAUNE soit au (+) 5 Volts, non connectée ou au (-).
IMG_8276.JPG
A+
Avatar du membre
Jean-Luc92
Danseuse
Danseuse
Messages : 528
Enregistré le : 01 déc. 2007 20:04
Contact :

Re: Montages électroniques pour TCO à leds et animation des feux SNCF

Message par Jean-Luc92 »

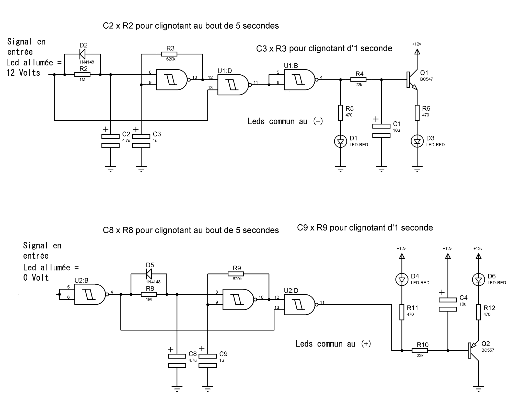
Bonjour,

Mes montages de base ne font pas clignoter la led jaune, mais à la demande d'un utilisateur, en ajoutant un circuit en sortie, la led jaune va clignoter toute seule au bout d'un certain temps. Cela peut ajouter du réalisme à mes montages.

Si l'on veut animer un feu jaune clignotant, à partir de mes montages, il faut ajouter un petit circuit à base de CD4093.
On insère ce montage entre la sortie jaune et la led jaune.

Quand la sortie "Jaune" est activée, la led jaune s'allume 5 secondes en continu, puis clignote à la fréquence de 1 Hertz.
Dés que la sortie s'éteint, la led jaune s'éteint. Pour modifier le délai de 5 secondes, il faut modifier la valeur de C2 (ou C8).

Il y a deux schémas de principe, suivant que le signal actif est au (+) 12 Volts, ou à la masse.
Il y a un schéma pour les leds avec le commun au (+), et schéma pour le commun au (-).
A la place du bouton poussoir, il faut brancher la sortie "Jaune" de mes montages, en ne pas mettre la résistance de 10 KOhms utilisée pour valider le fonctionnement théorique.

En option, comme figuré sur les schémas, on peut ajouter en sortie une résistance de 22 KOhms, un condensateur de 10 µF et un transistor pour obtenir un clignotement progressif, simulant les anciennes lampes à filament.

On peut d'ailleurs, indépendamment de ce clignotant, ajouter ces trois derniers composants sur chaque sorties R/O/V pour obtenir un feu SNCF avec l'allumage/extinction progressif des leds.

Ces montages ne sont pas encore testés, mais ces schémas de principes sont validés.
A+
Module cms pour feux tricolore SNCF - Schéma jaune clignotant V2 - Schéma copie copie.png
Modifié en dernier par Jean-Luc92 le 08 déc. 2022 22:24, modifié 1 fois.
Avatar du membre
Jean-Luc92
Danseuse
Danseuse
Messages : 528
Enregistré le : 01 déc. 2007 20:04
Contact :

Re: Montages électroniques pour TCO à leds et animation des feux SNCF

Message par Jean-Luc92 »

Bonjour,

Si l'on veut animer l’œilleton blanc des feux, avec mes montages, il faut utiliser le câblage ci-dessous.

Dans ce cas, l’œilleton blanc est allumé quand le feu est au rouge ou orange ou vert, et s'éteint dés que les deux feux rouges sont allumés.

A+
Module cms pour feux tricolore SNCF - Branchement_BAL_Multi 2 R.png
Répondre

Utilisateurs parcourant ce forum : Aucun utilisateur enregistré et 1 invité